虚拟信用卡发行有望!近日,中国台湾金融监督管理委员会称互联网银行牌照开放申请相关文件已经拟定完毕。

2018年10月30日,中国台湾金融监督管理委员会(简称“金管会”)发布《金管会受理申请设立纯网路银行之相关事宜》。为了便于申请设立互联网银行的企业做准备,金管会已经拟定完毕申请设立互联网银行的相关文件,具体如下:
一、受理申请时间:预计为2018年11月15日至2019年2月15日(邮寄者以邮戳为凭)。
二、申请文件:互联网银行申请文件共计13项,包括申请设立阶段5项、申请核发执照阶段8项。
三、申请设立流程(略)。
四、申请设立时可一并申请的业务项目:金钱之信托业务(第一消费金融注:比如委托贷款);信用卡业务;电子支付业务;向“中央银行”申请开展外汇业务。

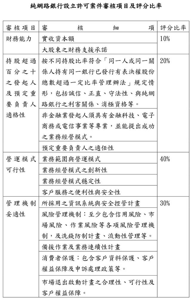
五、审核:(一)金管会将先就申请材料进行形式审查,确认材料是否齐全、发起人是否合格,并就预定主要经营者进行适任性面谈后,按照财务能力(10%)、持股超过百分之十发起人及预定重要负责人适格性(20%)、营运模式可行性(40%)、管理机制妥适性(30%)等4大项目打分,最后批准得分前2名设立互联网银行。

金管会表示正在整理此前就发起设立互联网银行事宜公开征求的意见,将尽快发布办理互联网银行的相关法规——《商业银行设立标准》及《商业银行转投资应遵守事项准则》正式条文,发布时间在2018年11月。前述正式条文发布时公告开始受理申请设立互联网银行,预计受理申请期限为3个月,后续审理期限为4个月。
免责声明:文章中操作建议仅代表第三方观点与本平台无关,投资有风险,入市需谨慎。据此交易,风险自担。