
【上周市场回顾】
国内股市:本周整体先抑后扬,成交量有所萎缩,上证重回3400点,创业板收复2700点
国内债市:供给压力仍存,央行公开市场连续净回笼资金叠加基本面数据偏暖,本周小幅收跌
美国股市:受疫苗研发进展乐观,经济数据超预期,美联储宽松态度共同提振,美股集体收涨
商 品:风险偏好虽回升但美元走弱支撑金价上涨;热带风暴造成供给端压力,油价收高
外 汇:美联储宽松态度拖累美元,中美关系缓和提振市场情绪,共同推动人民币大幅升值

注:数据为上周最后交易日收盘价/结算价
【上周热点解读:一文读懂创业板注册制】
上周一(8月24日)创业板注册制改革正式实施,作为完善我国资本市场全面改革的关键之举,市场反响非常热烈。那么,什么是创业板注册制,本次改革后有哪些制度上的不同,改革的影响都有哪些?今天我们来一探究竟。
一、 创业板是什么?
首先,带大家了解一下创业板。创业板是专为暂时无法在主板上市的创业型企业、中小企业等需要进行融资和发展的企业提供融资途径和成长空间的证券交易市场。创业板是地位次于主板市场的二级证券市场,又称二板市场,国际上以NASDAQ为代表,在国内特指深圳创业板。
标签:条件宽松、成长型企业孵化器
创业板与主板市场相比,上市要求往往更加宽松,主要体现在成立时间,资本规模,中长期业绩等的要求上。在创业板上市的公司大多从事高科技业务,具有较高的成长性,但往往成立时间较短规模较小,业绩也不突出,但有很大的成长空间。可以说,创业板是一个门槛低、风险大、监管严格的股票市场,也是一个孵化科技型、成长型企业的摇篮。
国内创业板在深交所设立,于2009年10月30日正式开板,截至2020年8月28日共有849家公司在创业板上市交易,总市值达9.82万亿元,占全部A股12%。
二、 创业板为什么要进行注册制改革?
简单来讲就是为了增加包容性,给更多企业上市的机会,一方面让资本市场更好的服务实体,另一方面也希望能够孕育出更多更好的创新型企业。
具体来讲,2009年开板以来,创业板成为我国新经济集聚、科技企业理想的上市市场。但由于服务创新创业经济的个性化制度设计缺失等原因,企业“长不大”和“长不壮”的问题日益凸显。为了增强创业板对创新创业企业的包容性,优化发行上市、再融资、市场交易等条件,提升资源配置效率,在监管层的积极推动下,创业板的注册制改革快速落地。
正如中国证监会主席易会满所说,“创业板改革并试点注册制是继科创板之后,通过增量带动存量推进注册制改革,完善资本市场基础制度的重大举措,对于更好服务实体经济高质量发展具有重要意义。”
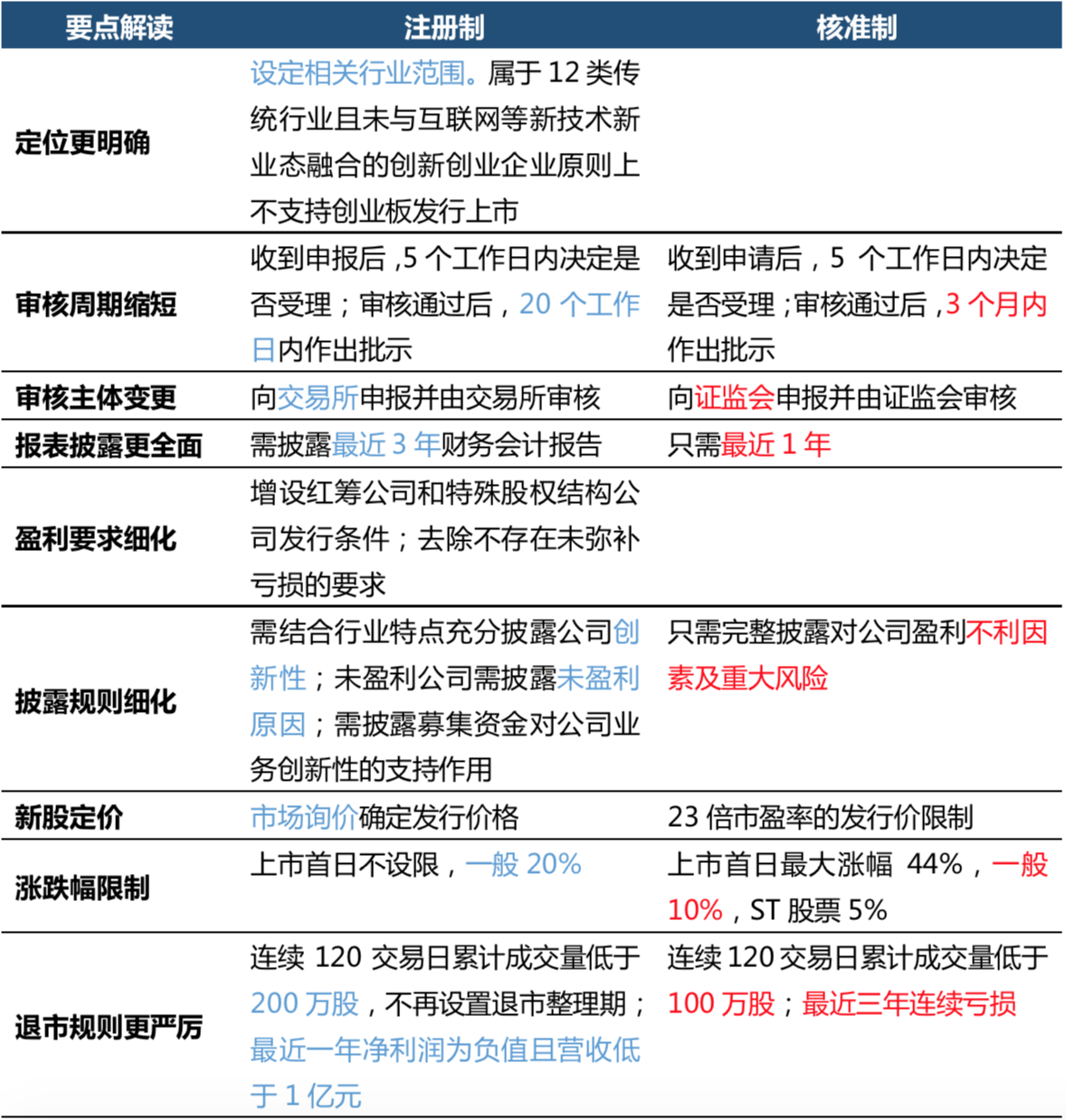
三、 创业板注册制改革后都有哪些不同?
在注册制改革之前,创业板上市为核准制,简单来说就是企业原来需通过重重审核才能上市,现在只要符合条件便可注册上市。核准制关注的是公司有没有持续盈利的能力,监管机构审核时要对公司的未来成长性等进行实质性的判断。但是在注册制下,监管机构对于上市公司的要求更多的是体现在信息披露上,公司价值评估的工作更多地交给了投资者。
注册制具体改革内容整理如下:

可以看出,创业板实施注册制改革后,与原先的审核制在审核主体、审核周期、披露信息与规则、企业定位、盈利要求、涨跌幅限制、退市规则等方面都有明显不同。总结来说,创业板注册制的流程更加简化,但信息披露等要求也更严格。
四、 创业板注册制改革的影响有哪些?
1、提高企业融资效率,使资本市场更加健康运转
注册制简化了创业板企业的上市流程,只要符合相关要求,便可更加便捷地申请上市,企业融资效率更高。短期或能一定程度缓解疫情影响下中小创新型企业的资金压力,长期将有利于扩大直接融资规模,提高直接融资在社融中的比例,使资本市场更健康高效运转,提升服务实体经济的能力。
2、明确市场定位,促进传统行业转型
注册制改革明确了12类传统行业需有与互联网等新技术新业态融合的创新性,否则不支持创业板发行上市。整体上,注册制更加强调传统行业与“四新”(新技术、新产业、新业态、新模式)融合,一来为了与科创板做出区分,二来也是促进传统行业转型。
3、优化投资者结构,有助于市场平稳发展
目前创业板持仓10万元以下的散户投资者占比高达60%左右,而注册制改革后要求新增投资者20个交易日的账户日均资产不低于10万元,提高了投资者的准入门槛,这也是因为创业板的波动和风险相对更大,需要投资者具备更专业的背景以及更高的风险承受能力。更严的准入门槛预计将提升机构投资者的占比,优化投资者的结构,从而也将有助于市场的平稳发展。
对于普通个人投资者的建议:注册制环境下,打新机会增加但同时投资风险亦提升,个人直接投资时需要更多的金融专业知识,对公司有更为深入的研究,以及更高的风险承受能力。
因此针对普通投资者,我们建议在积极参与创业板打新的同时,如若愿意长期投资,应考虑通过专业投资机构管理的创业板资管产品的方式参与。
附:创业板注册制开市首周市场表现(08.24-08.28)
8月24日,创业板注册制首批18只新股收盘均上涨,10股涨幅超100%
8月25日,创业板首批注册制股上市次日仅1只飘绿,其余全部上涨
8月26日,创业板注册制股上市第三日出现分歧,18只个股仅4股收涨
8月27日,创业板注册制个股收盘17只下跌,其中14只跌幅超10%
8月28日,创业板注册制首批18只股收盘多数下跌,14股跌幅超10%
整体来看,创业板注册制的落地提振市场对创业板的情绪,过去一周,创业板指大涨4.76%,成交放大了40%,占市场比重达到28%。从A股市场整体走势来看,创业板实施注册制暂未对市场形成冲击。但首批18只新股先涨后跌,波动明显更大,体现对投资者更高的要求。
【本周重点关注】

文中数据来源:wind
免责声明:
本文由小满理财研究所提供,报告中所提供的信息,均以合法公开途径获得,但并不保证报告所述信息的准确性及完整性。任何读者在阅读前,请自行评估接收相关推送内容的适当性。
在任何情况下,文中所载信息、意见不构成所述证券或金融工具买卖的出价或征价,评级、目标价、估值、盈利预测等分析判断亦不构成对具体证券或金融工具在具体价位、具体时点、具体市场表现的投资建议。该等信息、意见在任何时候均不构成对任何人的具有针对性的、指导具体投资的操作意见,阅读者应当对本文中的信息和意见进行评估,根据自身情况自主做出投资决策并自行承担投资风险。