2月18日晚间,券业明星“老将”海通证券前首席经济学家姜超发文称“自己已离职海通转战中泰资管,正式转型做投资”。同时,梁中华也发文表示接任海通证券宏观首席分析师一职。据悉,梁中华是姜超“爱徒”,曾在姜超手下从事宏观研究三年多,后跳槽中泰证券研究所担任首席宏观分析师,于去年12月再次回到海通证券。

姜超确认加盟中泰资管
正式转型做投资
2月18日晚间,海通证券前首席经济学家姜超已确定加盟中泰资管,并出任联席首席投资官。他在朋友圈写道:“今天到中泰资管报到了,正式转型做投资,感谢新东家给机会,也感谢老东家的栽培。祝海通宏观在梁博的带领下再攀高峰,也感谢大家的支持。”同时,姜超本人也在朋友圈转发继任者梁中华文章。
在证券业协会官网上,姜超的执业机构目前已变更为中泰证券(上海)资产管理有限公司。从海通证券离职登记日期为2021年2月18日。

今年2月,传出姜超离职的消息,当时还曾有消息称,姜超或将从事私募工作。
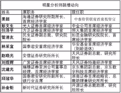
姜超可谓是券商投研领域的明星“老将”。公开资料显示,姜超,清华大学经济学博士学位,2006年进入国泰君安证券研究所,姜超曾以团队成员身份获2006年新财富债券研究第一名,2008、2011年固定收益研究第三名,2009年、2010年、2013年固定收益研究第二名,2012年固定收益研究第四名,2014年固定收益研究第一名,2011年宏观经济第二名,2012年宏观经济第五名,2013、2014年宏观经济第一名。
姜超与中泰证券首席经济学家李迅雷关系密切,被视为李迅雷的“得意门生”。李迅雷曾在公开现场介绍称,姜超是由其招进国泰君安证券研究所。2013年,姜超曾跟随“老领导”李迅雷转战海通证券研究所。
2017年,李迅雷入职中泰证券任首席经济学家、研究所所长,当时曾有传言称姜超也会一同前往,不过事实证明姜超最终留在了海通证券。
姜超最近一次以海通证券首席经济学家的身份公开亮相,是在2020年12月2日举行的海通证券2021年度投资策略报告会上。作为宏观研究的大咖,姜超对2021年的股票市场表现预期相对谨慎。姜超表示,“中国经济复苏有望加快,但考虑到债务率的约束,预计2021年的广义财政赤字或与2020年基本持平,到下半年政府融资或出现同比下降。经济通胀的回升,必然带动银行贷款利率的回升,进而导致央行政策利率的调整。因而在2020年市场利率回升之后,2021年的政策利率也有上升的可能,货币政策将稳中趋紧。”
“爱徒”梁中华无缝对接回归老东家
接任宏观首席一职

在文中,梁中华提到了在学术上和生活上曾给予他帮助的三位导师,其中一位就是姜超。文章写道:“2015年博士毕业后,我加入了姜博带领的海通证券宏观固收研究团队,姜博可以说是我职业发展上的第一位“恩师”。每次想到姜博,我都会想到和他的初次相遇,当时参加海通的校招面试,姜博作为面试官和我聊了很多很久,从学术研究到职业发展规划,从笔试考题到宏观经济问题,最后姜博跟我说,明年的笔试考题你来出吧,然后把我送到了公司门口,这对于当时的我是一份莫大的肯定和鼓励。于是我果断放弃了起薪更高的另一个offer,“确认过眼神”,跟随“对的人”。进入海通工作三年多的时间里,姜博无论在工作上还是生活上,都给了我很多指导和帮助,更重要的,姜博对待投资和研究的独立严谨、在业内“清流”般的态度,是我永远学习的榜样。”
公开信息显示,梁中华2011年获得北京大学金融学学士、统计学双学士学位;2015年获得北京大学经济学博士学位。毕业后他就入职海通姜超团队。他曾发文表示姜超是自己的“贵人”。
2018年,而立之年的梁中华做出了选择,从海通辞职,入职中泰担任宏观首席分析师一职,跟随李迅雷。对于离职原因,他当时认为,如果继续留在海通做研究,短期内也可以过一种压力不太大、性价比相对高的生活。但内心深处还是想出去闯一闯。
不过,两年后梁中华又回归海通。中国证券业同业协会信息显示,梁中华入职海通证券的登记日期为2020年12月10日。

卖方“明星”人物都去哪儿了?
那么券商分析师离职后都去哪儿了呢?记者梳理后发现,大致有以下几条路径:
其一,大部分卖方明星们尽管存在不同机构之间的流动,但仍然坚守在卖方,且所研究的领域没有太大变化,只不过有不少从研究转向管理岗位。
其二,从卖方转去买方,如原国泰君安证券研究所副所长、全球首席策略分析师、总量团队负责人李少君转任国君资管担任投资研究院院长。
其三,自主创业,也有明星分析师离开卖方去做智库。比如管清友从民生证券辞职后,开启个人独立搭建智库平台和投资平台的“创业”,现担任如是金融研究院院长、首席经济学家。
其四,跳槽到知名企业,如原方正证券首席经济学家任泽平加盟恒大集团。
其五,从大型券商切换赛道到中小券商。
