
1
普通人买保险的主要问题在于信息不透明,而且由于保险知识门槛较高,也很难直接判断业务员的客观性。
因此往往会出现要么保险买贵了,要么买了一堆并不实用的保险。
为了帮助大家避开买保险的一些坑,老白结合一些实际案例整了这篇文章。
建议大家看完,对大家买保险以及识别保险销售员的一些常规套路,是很有帮助的。
全文读完大约2分30秒:
2
主要有这些问题需要注意:
1)大公司的保险不一定好,真的
大公司主要指规模大、名气大的保险公司。
比如中国平安、中国人寿、太平洋、友邦等大家耳熟能详的公司,基本上都属于大公司。
(PS:这里并不是针对这些大公司,也请相关人士不要对号入座)
虽然知名度高,但它们保险产品的性价比真不一定能比得过小公司,尤其是对大家而言最重要,也是花费比较多的重疾险。
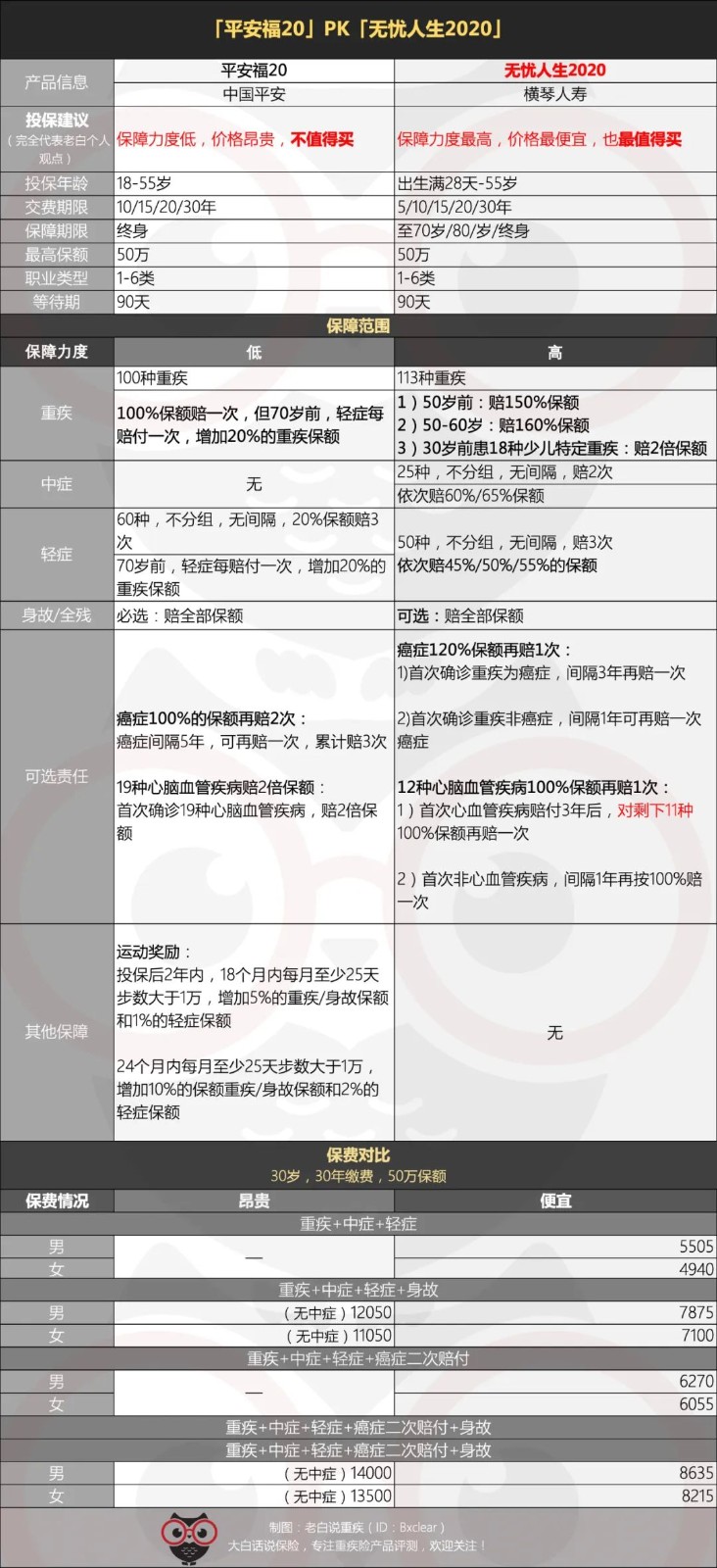
比如小公司横琴人寿的「无忧人生2020」(曾经性价比最高)和平安最新的「平安福20」对比。
「平安福20」很明显性价比不足:价格昂贵,保障力度很低。

老白制图,欢迎转发,但请注明来源
造成大公司产品性价比较低的主要原因在于大公司人工成本、运营成本、产品卖出后的赔付压力较大,而且大公司股东较多,盈利需求大。
因此大公司更看重利润,会在一定程度牺牲产品性价比,把保险买贵,或降低保障力度。
在价格相同的情况下,赔付难度越大,保险公司越挣钱,卖的越贵,保险公司越挣钱。
所以,大公司的保险普遍贵,性价比不高。
但对于医疗险、意外险等比较便宜的短期险种,大公司跟小公司差别不算太大,价格也就几十到几百的差别吧。
比如平安最新的百万医疗险「e生保(保证续保版)」,还是可以买的。
2)“核心偿付能力充足率”和“综合偿付能力充足率”并不是越高越好
这是衡量保险公司赔不赔得起的两项指标,指标越高,意味着保险公司越有钱,赔付压力越小。
可以在保险公司官网的“公开信息披露“里看。
不过,这两项指标并非越高越好,一般在100%-120%比较合适。
若超过这个范围,如果不是近两年新成立的新保险公司,就要小心它们是不是降低了产品性价比,来增加公司利润。
如果低于这个指标,除了存在赔付压力,也可能面临监管合规问题。
所以,如果有人跟你说“我们是大公司,而且赔付率在120%以上”,此时你就需要警惕它们是不是把保险卖贵了,或者增加了理赔难度,而不是放宽心。
3)大公司,小公司都靠谱,服务质量差别不大
对于“大公司比小公司靠谱,大公司不容易倒闭”的问题,只要记住一点:
中国目前还没有保险公司倒闭的先例,即便倒闭,你的保单也会由保监会或其他保险公司代理,不会失效。
所以,也就不存在大公司比小公司更靠谱一说了。
至于服务质量,一看理赔快不快,二看理赔难不难。
不同保险公司的同类型保险,比如重疾险等,各家公司的重疾险合同差别不大,所以只要跟符合合同约定,都能顺利理赔。
对于一些有争议的条款,一般都会通过打官司来解决。
理赔速度方面,大小保险公司的平均理赔周期都是3-7天,小公司因为很多是线上报案,需要审核,所以理赔周期可能会长1-3天,但也在可接受范围内。
(PS:这个只是去年统计数据的结论,只可参考,不具备绝对性)
所以,不论大公司还是小公司,理赔速度和理赔难度,其实差别不大。导致这种认知的更多是一种认知偏见,或被销售误导。
4)寿险、重疾险、意外险、医疗险等捆绑销售的保险,不能买
如果你看到一款保险把“寿险、重疾险、意外险”等任何两种或两种以上的保险捆绑销售,就基本可以归纳为“不能买”了。
因为它多半要你多掏钱,所以压根儿不值得你看一眼。
捆绑销售是很多大公司,尤其是线下保险的常用套路。
这类保险一般会用“疾病、意外、身故等,一份保险都能解决”来诱导你。
但不会告诉你每一项事故会如何进行理赔,也不会管你是不是真的需要这里面的每一项保障。
更不会告诉你把它们组合在一起会让你多掏钱,也就是同样的保障,你要花了更多的钱才能获得。
比如平安此前的「平安福系列重疾险」,就是将重疾险、终身寿险和意外险等捆绑销售,而且重疾和寿险共享保额,且寿险保额必须比重疾险保额高1万以上。
相当于51万的保额,若重疾险赔了50万,那么以后身故就只拿到1万块了(寿险保身故),但价格却比同样含身故责任的重疾险贵好几千,保障力度却并没有提高。
还不如买一份不含身故的重疾险,再搭配一份保到88岁以上的定期寿险或意外险等,更划算。

所以,如果有人跟你说“这款保险‘身故、重疾、意外’等都能赔”,那么你基本上就可以拒绝他了。
因为这类产品看似省心,实际上很不划算,还不如分开单独买,价格还能便宜一倍。
5)避开价格谈保险的推销,多半要开始耍流氓了
因为价格是决定你买不买保险,以及怎么买保险的关键。
有些销售因为自家保险产品比较贵,所以在跟你聊的过程中,一般会回避讨论价格。
比如拐弯抹角的说“价格不重要,能覆盖人生未来几十年的风险才重要”等。
或者按最低保额(比如10万保额),最长缴费期(比如30年缴费期)跟你谈价格,让你误以为他们家保险很便宜。
因为保额越低越便宜,缴费期越长越便宜。
对于重疾险,老白一直觉得保额至少要在30万以上,寿险则至少要在40万以上,才能勉强覆盖疾病或身故给家庭造成的财务冲击,而10万保额远远不够。
这就是为什么很多人在线下买的保险,保额只有10万左右的根本原因,因为他知道30万保额太贵,你肯定不会买。
所以,如果对方不以实际需求(比如30万的重疾保额等)跟你谈价格,或者避开你的价格需求,那么他们家产品肯定很贵,不值得买。
6)能返还保费的保险不要买
这是在说返还型保险,如果没有出险理赔,可以把保费退给你,主要出现在定期重疾险和定期寿险里。
算是切中了大家到期没发生理赔,还能退保费的痛点。
但这类保险有两个致命缺陷:
一是价格昂贵。
一般返还型保险,比不退保费的消费型保险,要贵50%左右。
相当一份5000元的消费型保险,变身返还型保险后要卖1万块。之所以卖的贵,因为保险公司要承担理赔和未来退费的两项成本。
羊毛出在羊身上,为了覆盖这两份成本,并且还能从中赚点钱,保险公司就只能让你多花钱。
而且,保险公司几十年后退给你的钱会在货币贬值的作用下,越来越不值钱。
可以理解为你花了一大笔钱做投资,几十年后却发现自己每年都在赔本,这就是返还型保险的本质。
二来返还条件苛刻,且保障力度低。
以返还型重疾险为例,一般只要保障期内发生过理赔,不论赔多少,保险公司都不会再返保费了。
比如老王花了20万买了一份50万保额的重疾险,保到70岁,轻症赔30%的保额,即15万。
期间没有发生理赔,70岁后就把20万保费退给老王,若发生理赔,保费就不退了。
如果老王69岁的时候,不幸确诊一项轻症,保险公司赔了15万,70岁到期后,就不退20万保费了。相当于老王花了20万,却只拿回15万,还亏了5万。
这就意味着,购买返还型保险,同样的保障,而你要花更多钱,再算上货币贬值,你还觉得返还型保险值得买吗?
而且为了降低保险公司赔付压力,它们很可能会降低保障力度,比如中症不赔,或轻症只按最低的20%保额赔付等。
所以,价格死贵,退费条件苛刻,保障力度还低的返还型保险,实在不值得你多看一眼。
如果有人给推荐这类保险,就把他拉黑吧。
7)互联网保险其实很靠谱
不论线上还是在线下,只要是跟正规保险公司签的合同,都有效。一旦出险,给保险公司客服打电话,就会有专人帮你处理,所以,不存在有实体店才靠谱一说。
而且,互联网保险更加透明,受公众监督程度更高。
不仅更容易了解产品值不值得买,如果发生不公正的理赔,还能借助媒体或舆论的力量,维护自己的权益。
毕竟对互联网保险公司而言,口碑很重要,能花点钱买到口碑也不亏。
8)双十原则并非金规戒律
双十原则主要针对中低收入的普通家庭。
即家庭年缴纳保费,应占家庭年收入的10%左右,保额应为到家庭年收入的10倍。
也就是说家庭年收入10万,每年保费支出是1万元,保额是100万左右。
在三四线及以下城市,年入10万应该没有问题,一二线城市一般在20~30万以上。中产家庭一二线基本在40万以上,三四线在20万左右。
若按每年投入收入的10%来充当保费,对于低收入家庭,基本上只能为家庭主要经济支柱配置,而且年龄越大,保费越高。若要让家人都得到保障,势必增加支出。
而对于收入略高的家庭,10%的保费投入,又存在支出过高的问题。
因此,老白认为不必遵循双十原则,根据家庭情况灵活确定保费即可。过于遵循该原则,也不见得能买到高性价比的保险。
3
最后,说完理论部分,大家如果想了解一下目前最值得买的保险,可以戳下方对应链接:
⊙ 最适合男性的单次赔付型重疾险
⊙ 最适合女性的单次赔付型重疾险
⊙ 最适合成人的多次赔付型重疾险
⊙ 最适合孩子的单次赔付型重疾险
⊙ 大人小孩最值得买的意外险
⊙ 最值得买的百万医疗险
当然,如果你还有其他保险问题,比如想让老白帮你看看“XX保险”能不能买,或者给个投保计划等。
可以在文章下面留言,也可以微信我